Hi,大家好!咱们跨境电商卖家最近有个文件不知道大家有没有注意,国家税务总局、工信部、网信办三部门联合发布的《2025年第22号公告》。公告内容不难解读,其实就是平台需要主动把卖家信息和税务数据交给税务机关。

这次,咱们跨境卖家都要面临一个情况:平台要报、数据要交、税务信息透明化。
平台的更新


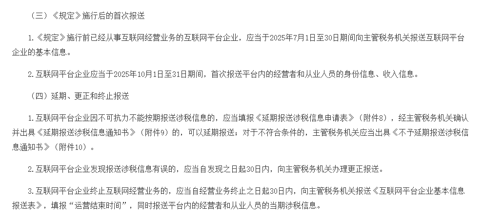
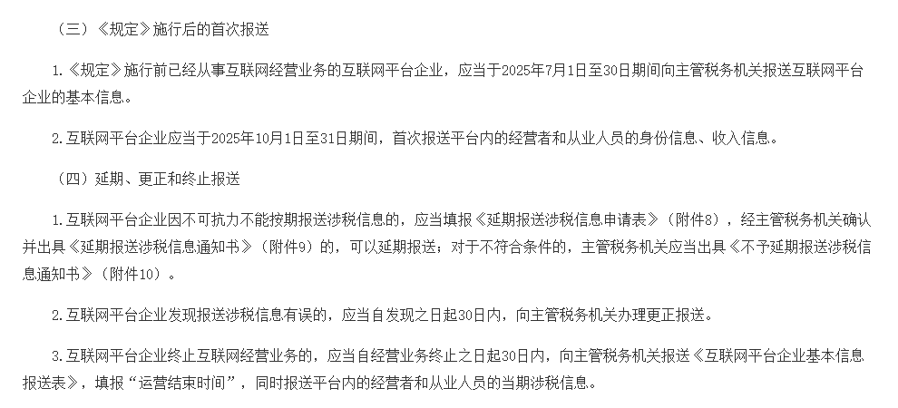
这个公告简单来说,7月报平台基本信息,10月报卖家身份和收入信息。
这不,现在国庆一过,电子税务局那边的“全国互联网平台名单信息查询”栏目已经更新了。
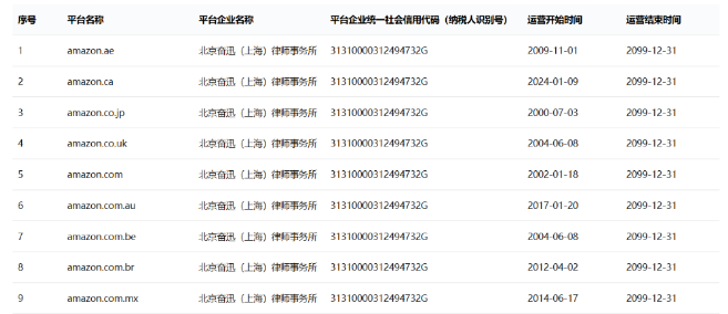
像Shein、Temu、eBay、速卖通等全在名单上


亚马逊也在内,一口气备案了20个国家的站点,从英国、德国到日本、墨西哥、沙特……全都有。

但最关键的——美国站没有
还有个点不知道大家是否注意到:亚马逊的备案主体不是“亚马逊(中国)有限公司”
而是一家叫“北京奋迅(上海)律师事务所”的律所。
也就是说,亚马逊可能没亲自出面,而是让律师事务所做“代理申报人”。那最关键的是——亚马逊美国站呢?
美国站为什么没备案?
- 法律原因
亚马逊美国站的主体是 Amazon.com Services LLC,注册地在华盛顿州。
咱们国内主要是CRS,像美国则是肥猫法案(FATCA),而且中美现在还没有签什么“涉税数据交换协议”。
简单说,咱们国内税务局暂时拿不到美国本土平台的数据。
- 利润原因
像美国站的中国卖家占比高达45%,一旦放开数据,意味着这些卖家的流水、佣金、分账全得报税,利润直接少掉一大半。
对亚马逊来说,卖家大撤离的风险太高,它在政策的边界观望。
国内政策
很多朋友重心在22号公告,但是3月和7月,国家税务总局先后发了第15号和第17号公告。


这俩文件的核心思想就是一句话:掌握了数据,就得向税务局报告
这次22号公告把“处罚”细化到了实处:

一年内漏报两次→直接“情节严重”;
帮卖家造假→平台法人可能被“停业整顿”;
停业期间,发票系统一键锁死,买家端弹窗“风险预警”。
这也是为什么亚马逊那20个站点那么快去备案,就是怕被下架。
卖家面临的情况
22号公告还有个重点信息:
“对境外运营且无法取得数据的平台,由境内代理机构补充报送。”
什么意思?
打个比方:哪怕你在亚马逊美国站卖货,销售流水超500万元人民币,只要钱经过国内银行、支付宝、微信、连连这种第三方支付,税务局一样能查到,到时候不仅面临补缴税款和罚款,甚至可能还会面临刑事责任。
所以,千万不要抱有侥幸的心理,该报税就主动报税!
总结
我知道咱们很多卖家的心态还是说,抱有点侥幸心理,但这次真不一样。这是咱们国内税务体系的转折点,任何的税务数据都逃不出监管的监察的!
未来跨境电商的竞争,不只是供应链、广告投放、站点运营这些了,更多的是看谁更懂政策,谁更合规。
好了,今天的分享就到这里了。有任何想法都可以在评论区讨论哦~感谢您的阅读,如果您觉得不错的话,不妨给我点个赞吧~
相关推荐:
- 亚马逊将向中国税务机关报送卖家数据:首次报送截止2025年10月31日
- 亚马逊重大更新!2025年涉税信息报送新规全面实施,中国卖家务必知晓!
- 亚马逊官宣涉税信息报送制度落地!跨境卖家合规新时代正式开启
- Shein 商品 5 月 2 日批量下架?合规清关全攻略 + 恢复上架操作指南!
- ChatGPT 进军电商:如何撼动亚马逊入口?
- 亚马逊美国站COO原产国信息强制合规指南:规避下架风险,备战Q4旺季
以上就是亚马逊、希音等平台备案等的相关内容,希望可以给您带来帮助!如需了解更多可以在线提问~
lngStart 提供全球公司注册和全球银行开户业务,助力卖家出海,让世界看见中国品牌,给您最优质的服务。
原创文章,作者:Ruby@ingstart,如若转载,请注明出处:https://www.ingstart.com/blog/31935.html